自贸区独有的特殊政策清单
时间:2026-04-16 09:03

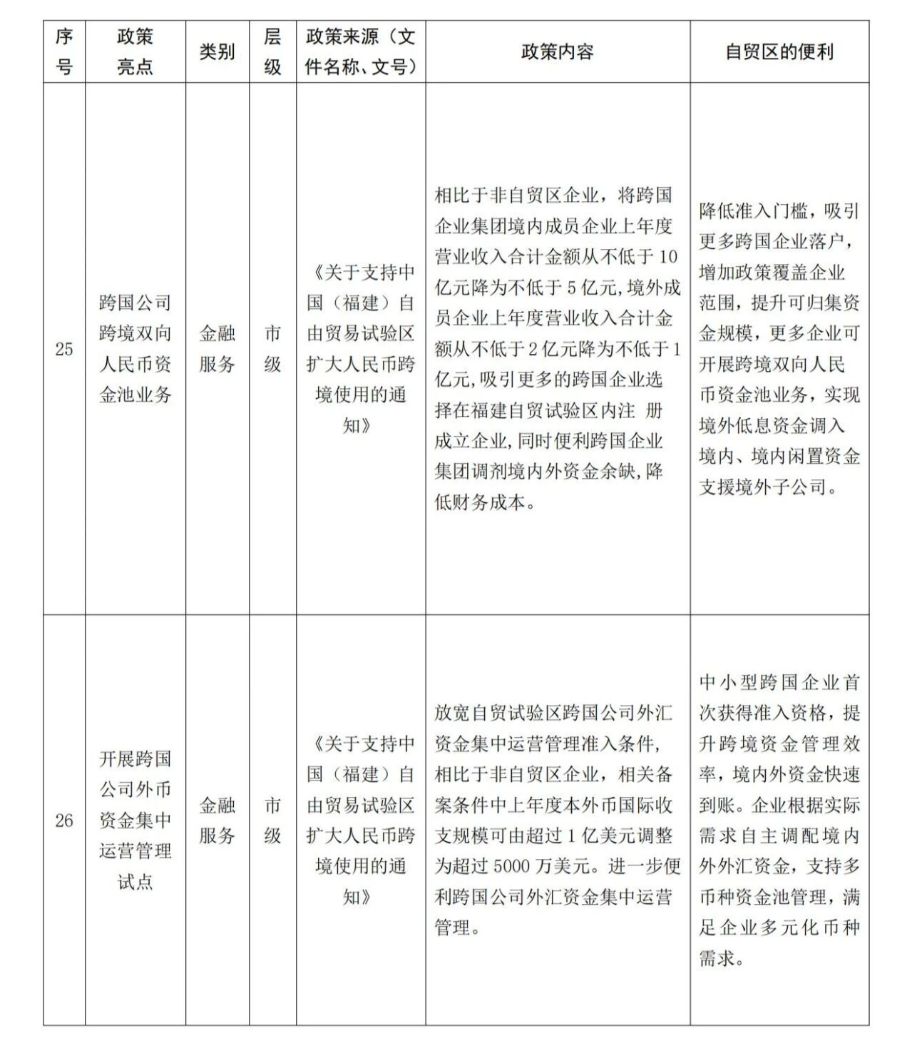
  为进一步梳理福州自贸片区政策优势,围绕《关于实施自由贸易试验区提升战略的意见》、国发〔2021〕12号等重要文件,系统梳理了国家、福建省及福州市赋予福州自贸片区在外贸、外资、数字贸易、金融服务、物流、司法、人才、行政审批、境外投资、医药医疗十个方面的政策。企业可充分依托以下政策,拓展投资布局、深化贸易创新、探索金融服务、加速数字化转型、优化物流体系等业务。

 

来源:综合自网络
附件下载

扫一扫在手机上查看当前页面

相关解读
请输入以下评论内容